英灵传说杨戬无尽阵容搭配,英灵传说杨戬吃什么天书
今天给各位分享英灵传说杨戬无尽阵容搭配的知识,其中也会对英灵传说杨戬吃什么天书进行解释,如果能碰巧解决你现在面临的问题,别忘了关注本站,现在开始吧!

英灵传说阵容
阵容组成 平民的四大最强阵容主要由以下英雄组成:雷公、电母、雨师、风伯、紫霞仙子、孙悟空、项羽、虞姬、刘邦、韩信。阵容羁绊 风雨雷电大阵:由雷公、电母、雨师、风伯组成,此羁绊能大幅提升雷电技能的伤害和控制效果。仙履奇缘:由紫霞仙子和孙悟空组成,此羁绊能提升两人的输出能力。
英灵传说强力阵容搭配及主力英雄详解如下:强力阵容搭配 阵容组成:雷公、电母、雨师、风伯、紫霞仙子、孙悟空、项羽、虞姬、刘邦、韩信。阵容主要输出:雷公、电母、项羽。羁绊组成 风雨雷电大阵:雷公、电母、雨师、风伯。仙履奇缘:紫霞仙子、孙悟空。霸王别姬:虞姬、项羽。

英灵传说阴曹地府搭配攻略如下:核心体系搭配 地藏王体系:以地藏王为核心,搭配黑白无常、牛头马面、谛听,建议双地藏王人口以达到最佳效果。此体系主要依赖地藏王的高额法系伤害。武则天体系:武则天、狄仁杰、李元芳组成一套羁绊,武则天作为挂件存在,不占主要输出位置,但可提供额外的控制和增益效果。
英灵传说女娲伏羲阵容
1、在阵容选择上,我们采用了女娲、双伏羲、单杨戬和双郭靖的组合,其中郭靖一内一外,整体人口控制在28人。为了增强阵容的战斗力,我们还配备了福星。在装备方面,我们选择了圣者遗物、切魂之刃、熔火之心和意志水晶。这些装备将为我们的英雄提供强大的属性加成和技能效果,使他们能够在战场上发挥出更大的作用。
2、英灵传说中,女娲与伏羲的阵容搭配可以多种多样。一种常见组合包括白象、张宝、张梁、张角、狄仁杰、貂蝉、陈宫、吕布、小青、女娲、伏羲、董卓、秦琼、尉迟恭和程咬金。此阵容人口众多,战斗力集中在后期,但初期较为薄弱,玩家需注意前期的稳定发展。
3、英灵传说秘境4伏羲攻略如下:开局关键:核心英雄:建议开局选择黑白无常加伏羲,确保在第五波前有三星伏羲,否则建议重新开始。后期必备:尽快找到天神杨戬与女娲,这两位英雄作为后期阵容的必备之选,前期收益也非常显著。装备配置:五星伏羲后:拥有第一个五星伏羲后,开始考虑装备配置。
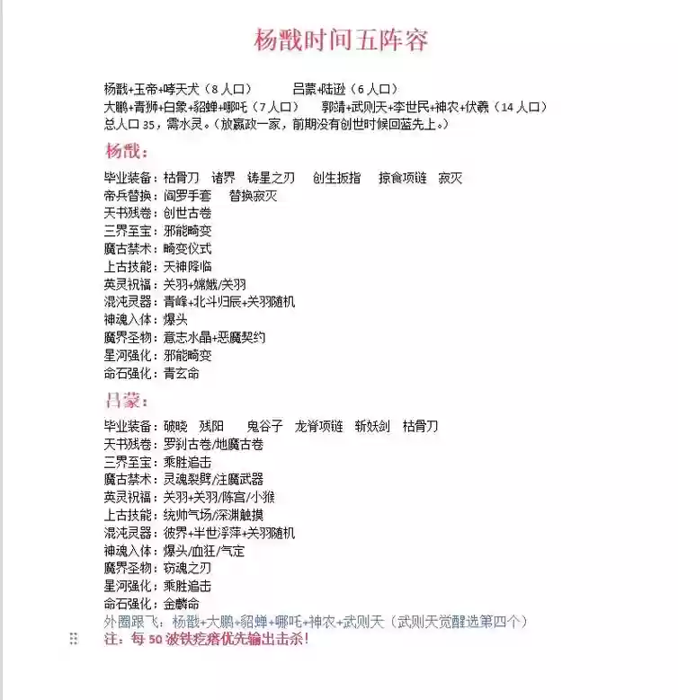
魔兽争霸3《英灵传说》杨戬入门攻略
魔兽争霸3《英灵传说》杨戬入门攻略第一整容:双杨戬玉帝狗11 郭靖黄蓉4双嬴政李斯蒙恬荆轲11。一共26人口建筑师:五三三界:地界或者天界。有什么用什么,一点也不挑。整体天界比地界简单一点,地界比天界轻松一点(好像有点矛盾)。
《魔兽争霸》英灵传说攻略:罪阵容杨戬一家伏羲一家嬴政一家,召唤师用小翼,天神杨戬守家,双伏羲带蒙恬打外圈,剩下挂件全扔一边去,不用站圈,出小怪用小翼去斩就行了,开局不能三星杨戬的就伏羲开局简单点,龙打4条就行,后面留着开天神打BOSS,总之没什么难度,35波后的挑战全留着。
装备上鬼谷、莲花冠、掠食项链这三个得有,如果吃了玲珑可以不要鬼谷,双陈宫不要莲花冠,剩下的格子,优先上铸星之刃和暴击装备,有空的上天命、情殇之类的属性装。神魂优先气定神闲,其次爆头,不过一般轮不到杨戬吃爆头,而且有的选的情况下也是气定神闲优先。
魔兽争霸3《英灵传说》困难精锐255单通攻略
《魔兽争霸3》单刷英灵传说李家的技巧如下:阵容配置 核心阵容:正常李家阵容外挂一个郭靖,郭靖的高输出和生存能力能极大提升单刷效率。替换方案:如果条件允许,可以使用嬴政替换一个李元霸,以减少装备和天书压力,同时保持足够的输出能力。
前置条件 神魂存档:灾祸异变、统御、伺机待发必备。灾祸异变给曹操,使召唤物消失后变为僵尸;伺机待发给秦琼,全程享受三维加成;统御则增加召唤增幅,使曹操能召唤更多召唤物。阵容配置 李家:除李世民和武则天外,其余全上。曹操本家:羁绊全上,并额外添加夏侯兄弟和孟获作为召唤挂件。
无尽模式:从第12关开始收获经验收益,不管能不能打得过,开了一局一定要扛到12关。赛季内容-》神魂觉醒优先升级,扛到10级。刷一下附身技,能刷到柳暗花明、超凡入圣就是赚到,这个是前期效率刷怪的关键。快速锁定里的这些东西都很重要,自己慢慢发掘。
出新存档之前我只打到J200,出了新存档,依然是刷满井255,这个很容易,进去女娲一身3级装备,地图铺满蓝卡,吃了意志水晶,大概20多拨吧,把秘宝买完,然后就可以继续切出去上班了,如果有时间,没事看看,单伏羲女娲就通了,没时间佛系挂机,大概能挂到220左右,运气不好刷的怪你打不到也有可能100就没了。
英灵传说杨戬无尽阵容搭配的介绍就聊到这里吧,感谢你花时间阅读本站内容,更多关于英灵传说杨戬吃什么天书、英灵传说杨戬无尽阵容搭配的信息别忘了在本站进行查找喔。
