英灵传说天界杨戬阵容搭配,英灵传说天神杨戬装备
大家好,今天我来给大家讲解一下关于英灵传说天界杨戬阵容搭配的问题。为了让大家更好地理解这个问题,我将相关资料进行了整理,现在就让我们一起来看看吧。

魔兽争霸3《英灵传说》杨戬入门攻略
魔兽争霸3《英灵传说》杨戬入门攻略第一整容:双杨戬玉帝狗11 郭靖黄蓉4双嬴政李斯蒙恬荆轲11。一共26人口建筑师:五三三界:地界或者天界。有什么用什么,一点也不挑。整体天界比地界简单一点,地界比天界轻松一点(好像有点矛盾)。
《魔兽争霸》英灵传说攻略:罪阵容杨戬一家伏羲一家嬴政一家,召唤师用小翼,天神杨戬守家,双伏羲带蒙恬打外圈,剩下挂件全扔一边去,不用站圈,出小怪用小翼去斩就行了,开局不能三星杨戬的就伏羲开局简单点,龙打4条就行,后面留着开天神打BOSS,总之没什么难度,35波后的挑战全留着。

装备上鬼谷、莲花冠、掠食项链这三个得有,如果吃了玲珑可以不要鬼谷,双陈宫不要莲花冠,剩下的格子,优先上铸星之刃和暴击装备,有空的上天命、情殇之类的属性装。神魂优先气定神闲,其次爆头,不过一般轮不到杨戬吃爆头,而且有的选的情况下也是气定神闲优先。
魔兽争霸3《英灵传说》塔4单通攻略阵容,女娲,双伏羲,单杨戬,双郭靖一内一外。带福星,28人口。圣者遗物,切魂之刃,熔火之心,意志水晶。三界仙界。塔4就是前期难和后期难。
魔兽争霸3《英灵传说》零氪60人口秘境20单通攻略第一次首通,内圈主要是杨戬,天神杨戬,没有别的,包括曹操也不行,曹操无数次卡到39很纠结,上一个曹操,35以后就乏力,上2个曹操,35到39还是比较容易的,但是39以后打得明显慢了。
魔兽争霸3《英灵传说》秘境36-45攻略刚过41层,如图boss头像已经没了,明天再肝到45。
英灵传说秘境4伏羲攻略
1、英灵传说秘境4伏羲攻略如下:开局关键:核心英雄:建议开局选择黑白无常加伏羲,确保在第五波前有三星伏羲,否则建议重新开始。后期必备:尽快找到天神杨戬与女娲,这两位英雄作为后期阵容的必备之选,前期收益也非常显著。装备配置:五星伏羲后:拥有第一个五星伏羲后,开始考虑装备配置。
2、开局关键,建议黑白无常加伏羲,确保在第五波前有三星伏羲,否则建议重开。同时,尽快找到天神杨戬与女娲,作为后期阵容必备,前期收益显著。拥有第一个五星伏羲后,开始装备配置。继续搜卡,最终目标双伏羲与玉帝杨戬,搭配郭靖与黄蓉。
3、对于第二家来说,遗物中的祝福转换器是通关塔和秘境的必备之选。如果没有,则建议第一家携带。鲁班九号或意志水晶等选择则较为自由,对整体影响并不大。圣物方面,八卦、皎月和招安都是值得考虑的选择。三界中,天界或许能带来意想不到的助力。修仙之地中,福星和瑶池同样值得一去。
4、魔兽争霸3《英灵传说》零氪60人口秘境20单通攻略第一次首通,内圈主要是杨戬,天神杨戬,没有别的,包括曹操也不行,曹操无数次卡到39很纠结,上一个曹操,35以后就乏力,上2个曹操,35到39还是比较容易的,但是39以后打得明显慢了。
英灵传说255单通最强阵容
英灵传说255单通最强阵容有以下几种:诸葛+嬴政+周瑜/天尊:诸葛和嬴政提供强大的控制和输出能力。周瑜或天尊则能进一步增强输出或提供额外的辅助效果。地藏+嬴政+天尊:地藏拥有出色的生存能力,可以吸引敌人火力。嬴政和天尊则负责输出和控制。司马懿+天尊+嬴政:司马懿以其高爆发和单体控制能力著称。天尊和嬴政则提供群体控制和稳定输出。
阵容配置为:两位鸿钧、两位原始、两位通天、两位太上老君、申公豹、张角一家、小青与白象。神魂配置方面,天使作为鸿钧的神魂,柳岸则为原始神魂,专注施法也归属于原始。圣者遗物方面,力量书归鸿钧所有,而智力书则属于原始。魔古禁术选择了适者生存,而天书则分别为鸿钧的瑶池与原始的烛龙。
英灵传说五虎将阵容搭配:抵抗之靴、暗影战斧、神隐斗篷、血魔之怒、魔女斗篷、碎星锤。这套英灵传说五虎将阵容搭配前期可以打出高额伤害,后期能抗能。在英灵传说中有很多的三国系列英雄,这些英雄一直以来都是相对来说人气较高的。
先说单通的情况阵容:地藏黑白+牛马谛听郭靖+黄蓉嬴政+蒙恬+李斯小青1一共21人口家里出怪口放郭靖。然后小青、谛听、黄蓉、地藏看着放,最好这3个都能享受到小青的光环。基本郭靖+谛听控制,不会漏怪的。黄蓉带鬼谷、刷新。小青不用带装备。谛听带鬼谷。
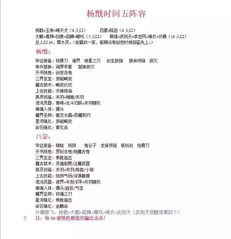
《英灵传说》杨戬攻略
1、装备上鬼谷、莲花冠、掠食项链这三个得有,如果吃了玲珑可以不要鬼谷,双陈宫不要莲花冠,剩下的格子,优先上铸星之刃和暴击装备,有空的上天命、情殇之类的属性装。神魂优先气定神闲,其次爆头,不过一般轮不到杨戬吃爆头,而且有的选的情况下也是气定神闲优先。禁书就没啥考虑的,只吃铸魂,别的都不考虑。
2、先木头roll,有大汉,杨戬中的一个直接买。龙魂卡直接给,是杨戬就打石母,大汉就打金币怪。都没有就随便买一个换,不是两个中的一个直接a了重新开。(其他卡也能守就是没必要浪费那个时间,用大汉是因为大汉无视闪避)当然如果你是杨戬,是守不住家的,需要两个蓝卡辅助,不然等不到三星。
3、《魔兽争霸》英灵传说攻略:罪阵容杨戬一家伏羲一家嬴政一家,召唤师用小翼,天神杨戬守家,双伏羲带蒙恬打外圈,剩下挂件全扔一边去,不用站圈,出小怪用小翼去斩就行了,开局不能三星杨戬的就伏羲开局简单点,龙打4条就行,后面留着开天神打BOSS,总之没什么难度,35波后的挑战全留着。
4、魔兽争霸3《英灵传说》塔4单通攻略阵容,女娲,双伏羲,单杨戬,双郭靖一内一外。带福星,28人口。圣者遗物,切魂之刃,熔火之心,意志水晶。三界仙界。塔4就是前期难和后期难。
5、魔兽争霸3《英灵传说》零氪60人口秘境20单通攻略第一次首通,内圈主要是杨戬,天神杨戬,没有别的,包括曹操也不行,曹操无数次卡到39很纠结,上一个曹操,35以后就乏力,上2个曹操,35到39还是比较容易的,但是39以后打得明显慢了。
英灵传说女娲伏羲阵容
1、在阵容选择上,我们采用了女娲、双伏羲、单杨戬和双郭靖的组合,其中郭靖一内一外,整体人口控制在28人。为了增强阵容的战斗力,我们还配备了福星。在装备方面,我们选择了圣者遗物、切魂之刃、熔火之心和意志水晶。这些装备将为我们的英雄提供强大的属性加成和技能效果,使他们能够在战场上发挥出更大的作用。
2、英灵传说中,女娲与伏羲的阵容搭配可以多种多样。一种常见组合包括白象、张宝、张梁、张角、狄仁杰、貂蝉、陈宫、吕布、小青、女娲、伏羲、董卓、秦琼、尉迟恭和程咬金。此阵容人口众多,战斗力集中在后期,但初期较为薄弱,玩家需注意前期的稳定发展。
3、英灵传说秘境4伏羲攻略如下:开局关键:核心英雄:建议开局选择黑白无常加伏羲,确保在第五波前有三星伏羲,否则建议重新开始。后期必备:尽快找到天神杨戬与女娲,这两位英雄作为后期阵容的必备之选,前期收益也非常显著。装备配置:五星伏羲后:拥有第一个五星伏羲后,开始考虑装备配置。
4、英灵传说女娲车是伏羲阵容。伏羲阵容有:双穆桂英4,双李白杜甫5,女娲3,卫青霍去病4,神农2,地藏双谛听7,董卓大乔3,雨师1。
好了,今天关于“英灵传说天界杨戬阵容搭配”的话题就到这里了。希望大家能够通过我的讲解对“英灵传说天界杨戬阵容搭配”有更全面、深入的了解,并且能够在今后的生活中更好地运用所学知识。
